城市地理与新型城镇化

“一带一路”沿线国家城镇化发展质量综合评价——基于经济、制度、社会视角

  • 刘晶 , 1, 2 ,
  • 方创琳 , 2, 3, ,
  • 何伦志 2 ,
  • 马晓东 1, 2
展开
  • 1.新疆大学 经济与管理学院,中国新疆 乌鲁木齐 830046
  • 2.新疆大学 经济研究所,中国新疆 乌鲁木齐 830046
  • 3.中国科学院 地理科学与资源研究所,中国北京 100101
※方创琳(1966—),男,甘肃庆阳人,研究员,博士生导师。主要研究方向为城市地理、城市群发展与城镇化的资源环境效应等。E-mail:

刘晶(1981—),女,山东烟台人,博士研究生,讲师。主要研究方向为区域与城市经济学。E-mail:

收稿日期: 2018-09-10

  修回日期: 2018-12-09

  网络出版日期: 2025-04-23

基金资助

国家自然科学基金重大项目(41590842)

新疆大学博士创新项目(XJUBSCX-2015002)

Evaluation Index System of Urbanization Development Quality in Countries along the Belt and Road: Based on Economic, Institutional and Social Perspectives

  • LIU Jing , 1, 2 ,
  • FANG Chuanglin , 2, 3, ,
  • HE Lunzhi 2 ,
  • MA Xiaodong 1, 2
Expand
  • 1. Economics and Management Institute,Xinjiang University,Urumqi 830046,Xinjiang,China
  • 2. Economic Research Institute,Xinjiang University,Urumqi 830046,Xinjiang,China
  • 3. Institute of Geographic Sciences and Natural Resources Research,CAS,Beijing 100101,China

Received date: 2018-09-10

  Revised date: 2018-12-09

  Online published: 2025-04-23

摘要

将制度因素加入城镇化质量评价体系中,并使用2000—2016年“一带一路”沿线国家数据,综合考虑指标权重和时间权重,采用综合赋权法从经济水平、制度质量、社会发展三个层次对各国城镇化发展质量进行评价,并分别从时间、空间等维度进行比较分析。结果发现,“一带一路”沿线国家城镇化发展质量总体水平呈上升趋势,但不同地区的发展质量和时间演变趋势存在较大差异。其中,中东欧地区整体质量较高,中亚、南亚地区整体质量偏低。中国排在中上位置,经济因素得分最高,制度因素得分最低。对各国的城镇化发展速度与发展质量进行同步化分析,发现大部分国家属于质量同步型。

本文引用格式

刘晶 , 方创琳 , 何伦志 , 马晓东 . “一带一路”沿线国家城镇化发展质量综合评价——基于经济、制度、社会视角[J]. 经济地理, 2019 , 39(4) : 59 -66 . DOI: 10.15957/j.cnki.jjdl.2019.04.008

Abstract

Based on the data of countries along the Belt and Road from 2000 to 2016 and taking into account the weight of indicators and the weight of time, this paper adds institutional factor to the quality evaluation system of urbanization and makes a dynamic assessment of the quality of comprehensive urbanization from three levels: economic development, institutional quality and social development. The research results show that the overall urbanization development quality in the sample countries is rising, but there are great differences in the development quality and time evolution trend in different regions. Among them, the overall urbanization development quality in central and eastern Europe is relatively high, while it is relatively low in central and southern Asia. China ranks in the top middle with the highest score in economic factor and the lowest score in institutional factor. In this study, we analyze the speed and quality of urbanization in various countries and find that most countries are of the same quality.

自2013年“一带一路”倡议提出以来,中国与沿线国家的合作与交流日益密切。“一带一路”建设成为经济研究中关注度最高的领域[1],研究范围涉及经济、政治、社会等多方面。城镇化研究是人文地理学的重要研究方向[2],并在经济学中也维持了较高的热度。从两大体系的研究范围看,前者定位于对外开放格局的建立,后者定位于国内城市发展的布局,两者如何融合发展,成为目前学者新的关注点。蔡继明认为两者虽立足点不同,但在许多方面存在耦合点[3];陈明星提出需要思考二者的互动与融合发展[4];高倩等利用夜间灯光数据对中亚、西亚和中国新疆的城市空间扩张进行分析[5]
改革开放以来中国的城镇化发展速度快速提升[6],从“十八大”报告正式提出“新型城镇化”到《国家新型城镇化规划(2014—2020年)》发布、第四届中央城市工作会议召开以及国家十三五规划纲要,以人为本、公共服务均等化、生态文明、绿色低碳、和谐宜居等新理念的出现,丰富了新型城镇化的内涵,对城镇化发展的评价从单纯的发展速度考量转向综合的发展质量评价。

1 文献综述

关于城镇化发展质量的评价,学术界已产出较多研究成果,梳理现有的研究成果,发现国内各学者采用不同方法,分别从不同层次和不同维度对城镇化发展质量进行评估和测算。陈明星等从人口、经济、社会、土地四方面构建指标城镇化发展水平指标体系[7]。方创琳等从经济、社会、空间三个方面选取12项具体指标构建城镇化发展质量的三维指标球,评估中国1980—2008年的城镇化发展质量,研究发现中国的城镇化质量在缓慢提升,但在提升速度上城镇化质量慢于城镇化速度[8]。中国社会科学院从城镇发展质量、城镇化效率以及城乡协调程度三个层次[9],蓝庆新等从城镇发展质量、推进效率以及协调程度[10],熊湘辉等从人口、经济、基础设施、公共服务、生活质量、资源环境六个方面[11],余江等从城镇化水平、基本公共服务水平、基础设施水平、资源环境水平对城镇化质量进行评价排序并对影响因素进行测算[12]。国际上城镇化质量研究主题较分散,主要包括城镇化建设过程中生态景观变化状况的调研和监测,比如城市化景观[13],城市绿地[14],土地城镇化质量等[15];城镇化过程与资源环境的关系,例如城镇化的可持续发展[16],城镇化对区域气象条件和空气质量的影响[17],淡水供应[18],河流恢复、栖息地异质性和生物多样性[19],雾霾污染等[20];产业结构对城镇化发展的影响,Davis等研究发现产业结构的变化对城市化发展起到直接影响[21],Ghani等指出城市发展过程中非正规部门和非正规就业的作用也值得关注等[22]
通过分析发现,城镇化发展质量的评价中经济、社会、环境等要素是学者们通常考虑的评估内容,但是鲜有将制度因素纳入到城镇化发展质量评价。从“地缘”到“地缘政治”以及“地缘政治风险”,政治制度因素的研究近年来在学术界越来越受到重视。制度作为利益分配机制,是政府权力的体现,在很大程度上影响着经济发展、社会进步等一系列问题。制度是影响经济增长的重要因素,美国制度学派(19世纪末—20世纪前期)、美国新制度学派(1950—1970年代)和新制度经济学学派(20世纪下半叶)都特别强调制度对经济增长的巨大影响。有学者提出制度是一系列的博弈规制,制度质量存在高低、优劣之分[23],利用计量经济学的方法,研究了经合组织一些国家的经济发展数据,发现政府部门在促进城镇化建设方面发挥了一定的作用[24]。还有学者验证了制度与经济发展存在高度相关性[25]。通过进一步研究发现制度对国家对外贸易[26]、城镇化的进程[27]等都有重要影响。有学者提出需要运用制度创新解决中国城镇化进程中遇到的问题[28],并通过研究发现经济、制度决定城镇化发展[29]
关于制度质量的评估,学者们采用不同的变量进行测度,如利用世界银行全球治理数据库WGI(Worldwide Governance Indicators)中的6个变量作为制度质量的替代变量[30],采用基础设施水平、公正程度和政府管理水平来衡量国内制度质量[31],还有学者将政府治理基础设施水平作为制度的替代变量[32]。不同学者将制度分为不同层次,比如将制度分为法律制度、宏观经济制度和微观经济制度[33]等。
基于以前学者的研究,考虑到制度因素对城镇化发展质量存在影响效果,本文尝试将制度质量作为衡量指标之一,将其纳入评价指标体系,从经济水平、制度质量和社会发展的角度对“一带一路”国家城市化发展质量进行动态评价。

2 “一带一路”沿线国家城镇化发展质量指标体系构建

2.1 研究范围

本文选定样本量为“一带一路”沿线国家,按照地理位置将沿线国家划分为四大区域(表1),由于涉及指标较多,部分国家数据存在连续5年以上或者全部缺失,因此从研究样本中剔除,故本文的研究样本国最终确定为47国
表1 “一带一路”沿线国家区域划分

Tab.1 The division of countries along the Belt and Road

区域 国家
东亚东南亚 中国、蒙古、越南、老挝、泰国、缅甸、柬埔寨、马来西亚、新加坡、文莱、菲律宾、印度尼西亚
中亚南亚 哈萨克斯坦、吉尔吉斯斯坦、乌兹别克斯坦、土库曼斯坦、塔吉克斯坦、巴基斯坦、印度、阿富汗、尼泊尔、不丹、孟加拉国、斯里兰卡、马尔代夫
西亚北非 伊朗、伊拉克、科威特、叙利亚、黎巴嫩、土耳其、塞浦路斯、亚美尼亚、阿塞拜疆、格鲁吉亚、以色列、巴勒斯坦、约旦、沙特阿拉伯、巴林、卡塔尔、阿联酋、阿曼、也门、埃及
中东欧 俄罗斯、爱沙尼亚、拉脱维亚、立陶宛、白俄罗斯、乌克兰、摩尔多瓦、波兰、捷克、斯洛伐克、匈牙利、斯洛文尼亚、克罗地亚、波黑、塞尔维亚、罗马尼亚、保加利亚、黑山、阿尔巴尼亚、马其顿、希腊

2.2 具体指标量化

在选择具体指标时,考虑到“一带一路”沿线国家各自发展程度以及体量上存在差异,本着数据可比、可量、可获、可行的原则,分别从经济、制度、社会三方面选取36项具体指标,对“一带一路”沿线国家城镇化发展质量进行综合评价。
经济水平本身就是一个综合指标,这里分别从经济发展、开放程度、产业结构、金融稳定四个方面,选取11项指标进行测算。其中产业结构借鉴马晓东等[34]的方法,采用产业结构合理化与高级化指标2个三级指标衡量,并将金融服务、金融风险纳入经济水平的评价中。制度质量指标的选择上,本文参考以往学者的研究,分别从政治制度、经济制度、法律制度、腐败控制、政府效率、政治稳定、监管质量、政治民族、政府清廉、政府规模、商业自由、货币自由、贸易自由、投资自由、财政自由、产权保护、法制完善,共14项具体指标进行衡量。社会发展水平的测度上,本文分别从人口质量、基础设施、环境质量三方面进行评测算,共选取11项具体指标衡量。

2.3 指标权重计算方法

动态指标评价体系不仅需要考虑各指标的相对重要性,同时需要加入时间维度分析。首先分别计算指标权重系数和时间权重系数,然后使用线性加权获得最终评价结果。在计算横向指标权重时采用组合赋权法,准则层通过专家群决策网络分析法(GD-ANP)赋权[12],指标层采取熵值法赋权,最终确定城镇化发展质量的综合指标体系各指标权重(表2)。
表2 城镇化发展质量综合评价指标及数据来源

Tab.2 The comprehensive evaluation indicators and data sources of urbanization quality

目标层 准则层 指标层 指标属性 指标熵权 数据来源










经济水平 经济发展 人均GDP增长率 正向指标 0.0204 WDI
居民消费率 正向指标 0.0374 WDI
固定资产形成率 正向指标 0.0306 WDI
资本形成率 正向指标 0.0324 WDI
储蓄率 正向指标 0.0177 WDI
开放程度 外商投资 正向指标 0.0485 WDI
贸易依存度 正向指标 0.1025 WDI
产业结构 产业合理化 正向指标 0.0503 WDI
产业高级化 正向指标 0.0356 WDI
金融稳定 每10万人ATM机数量 正向指标 0.1066 WDI
私营部门信贷率 负向指标 0.0179 WDI
制度质量 政治制度 腐败控制 正向指标 0.0129 WGI
政府效能 正向指标 0.0090 WGI
政治稳定 正向指标 0.0146 WGI
监管质量 正向指标 0.0113 WGI
政治民主度 正向指标 0.0165 WGI
政府清廉度 正向指标 0.0158 THF
政府规模 正向指标 0.0064 THF
经济制度 商业自由 正向指标 0.0068 THF
货币自由 正向指标 0.0043 THF
贸易自由 正向指标 0.0055 THF
投资自由 正向指标 0.0094 THF
财政自由 正向指标 0.0102 THF
法律制度 产权保护 正向指标 0.0151 THF
法制完善 正向指标 0.0124 WGI
社会发展 人口质量 城镇化率 正向指标 0.0367 WDI
人口密度 负向指标 0.0339 WDI
劳动参与率 正向指标 0.0360 WDI
人口增长率 负向指标 0.0117 WDI
人口老龄化率 负向指标 0.0166 WDI
高等教育入学率 正向指标 0.0213 WDI
基础设施 城市电力普及率 正向指标 0.0802 WDI
城市用水普及率 正向指标 0.0071 WDI
城市基础卫生 正向指标 0.0209 WDI
环境质量 森林覆盖率 正向指标 0.0633 WDI
人均CO2排放 负向指标 0.0225 WDI
①原始数据处理:
正向指标: X i j = ( x i j - x m i n ) / ( x m a x - x m i n ) + 1
负向指标: X i j = ( x m a x - x i j ) / ( x m a x - x m i n ) + 1
式中: x i j为第 i个样本,第 j项指标数值; x m a x = m a x ( x 1 j , x 2 j , , x n j ) x m i n = m i n ( x 1 j , x 2 j , , x n j ) i = 1,2 , , n ; j = 1,2 , , m
②计算第 j项指标,第 i个样本比重: P i j = X i j / i = 1 n X i j
③计算第 j项指标熵值: e j = - k × i = 1 n P i j l o g P i j,其中 k 0,令 k = 1 / l n m,则 0 e j 1
④计算第 j项指标差异系数: g i = 1 - e i
⑤对差异系数归一化处理,计算 j指标权重: w j = g j / j = 1 m g j
⑥时间维度上通过“时间度”λ,以时间权向量熵I为优化目标: I = - k = 1 p λ k l n λ k
式中:时间权向量熵I为信息度量,值越大所含信息量越少; λ = k = 1 p ( p - k ) / ( p - 1 ) λ k
λ取值(0≤λ≤1)表现研究者对时序的重视程度,取值越小表明评价者越重视接近评价时间的数据[35]。通过对17年数据变化情况的分析,参考专家意见,本研究λ取值0.3。
⑦城镇化发展质量动态评价函数: U D P = k = 1 p j = 1 m λ k w j X i j

2.4 数据来源

研究使用2000—2016年面板数据,对“一带一路”沿线国家城镇化发展综合水平进行动态评价。指标体系中制度指标数据来源于世界银行全球治理数据库WGI(Worldwide Governance Indicators)和世界遗产基金会数据库THF(The Heritage Foundation),经济和社会指标数据均来源与世界银行的世界发展指标WDI(World Development Indicators),指标体系具体构建,见表3

3 “一带一路”沿线国家城镇化质量的综合评价

3.1 城镇化质量水平

通过对所有数据的计算、分析,可对“一带一路”沿线国家城市化发展质量的综合指标、经济指标、制度指标以及社会指标水平进行评估(图1)。从图1可以看出,中东欧区域内国家城镇化质量水平整体较高,该区域内国家城镇化质量平均得分0.6117,高于东亚东南亚0.5549、中亚南亚0.4770、西亚北非0.5504。
图1 “一带一路”沿线国家城镇化发展质量综合以及分因素得分

Fig.1 The urbanization quality score of countries along the Belt and Road

综合指标得分排名前十的国家中,中东欧国家占到8席,分别是拉脱维亚0.7277、爱沙尼亚0.6781、斯洛文尼亚0.6595、立陶宛0.6449、捷克0.6445、保加利亚0.6304、匈牙利0.6284、波兰0.6107。东亚东南亚区域和西亚北非区域总体水平相差不大,排名前十的国家中各占到1席,分别为马来西亚0.6106和塞浦路斯0.6231。中亚南亚区域内国家城镇化质量水平整体较低,排名后十的国家中,该区域占到6席,分别是乌兹别克斯坦0.4997、印度0.4732、塔吉克斯坦0.4255、巴基斯坦0.4148、孟加拉国0.4109、尼泊尔0.4104。其余4席分别是西亚北非区域的埃及0.5058、阿曼0.5027、也门0.3288和东亚东南亚区域中的老挝0.4882。

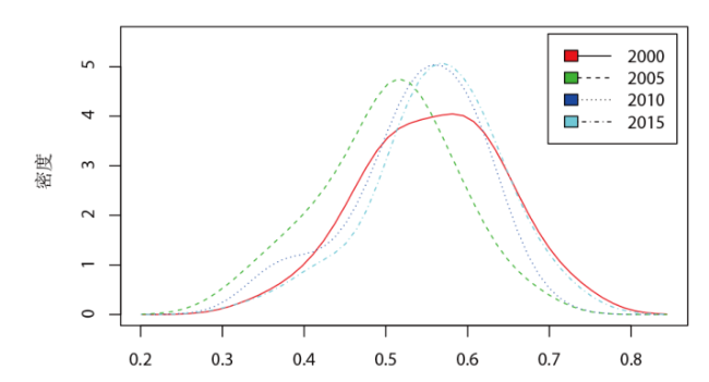
3.2 时间维度核密度分析

分别对各国家2000、2005、2010和2015年城镇化综合发展质量进行核密度分析,观察各国家城镇化质量的动态演变过程(图2)。横坐标轴表示“一带一路”沿线国家的城镇化综合发展质量,纵坐标轴表示经过高斯函数估计之后的城镇化质量的核密度。由图2可知,2005年与2000年相比,曲线明显左移,研究样本整体城镇化质量同2000年相比有所下降,2010、2015年曲线逐渐右移,说明研究样本整体城镇化质量逐渐上升,但存在一定波动。同时从各年图形峰值看各样本的城镇化质量得分频数分布,呈现逐年上升态势,2010年存在双峰趋势,但趋势不明显,各年份基本保持单峰形态,说明研究样本整体的城镇化综合发展质量趋于集中。各年份密度曲线在横轴上的区间跨度基本保持不变,表明各国城镇化质量之间的差距没有发生较大变化。
图2 “一带一路”沿线国家城镇化综合发展质量演进趋势

Fig.2 The trends in the urbanization development quality of countries along the Belt and Road

3.3 分区域核密度分析

从分区域评分结果看,四个区域之间以及每个区域内的得分情况都存在很大差异。从分区域的综合发展质量的核密度图可见(图3),除西亚北非区域外,其他三个区域的城镇化质量得分在不同时间点上均出现较大的波动,曲线左右位移明显。中亚南亚区域在2010年呈现明显的双峰形态,并且峰值中心偏左,表明该区域城镇化质量得分中,低分值占比较多。西亚北非区域相较于其他三区域,左拖尾现象明显,说明该区域存在极端低值。通过前面计算结果可知该极端低值是也门,也门在研究的47个样本国中处于最末,综合得分0.3288排名47,其中经济因素得分0.2338排名47,制度因素得分0.2520排名45,社会因素得分0.5412排名44。从曲线中心位置可以看出,中东欧地区的整体水平明显高于其他三地区,东亚东南亚区域和西亚北非区域相差不大,中亚南亚区域较差。
图3 分区域城镇化综合发展质量演进趋势图

Fig.3 Trend of sub-regional urbanization quality evolution

中国在47个样本国中综合得分0.5861排名16,经济因素得分0.5494排名12,制度因素得分0.4885排名26,社会因素得分0.7022排名18,城镇化发展质量处于中上水平,其中经济因素排名最高,但由于制度因素得分较低,在一定程度上拉低了总体得分排名。

3.4 分因素比较

分别从经济水平、制度质量、社会发展各因素看,不同地区的得分情况差异较明显。其中,中东欧区域国家的制度质量平均得分0.6066,总体水平远高于东亚东南亚0.4648、中亚南亚0.3735、西亚北非0.5028三个地区的平均得分。经济水平各区域平均得分为中东欧0.5038、东亚东南亚0.4614、中亚南亚0.4022、西亚北非0.4376,中东欧区域略高于其他三个区域。社会发展各区域平均得分为中东欧0.6960、东亚东南亚0.6612、中亚南亚0.5707、西亚北非0.6693,同样中东欧区域高于其他三个区域。中亚南亚区域的国家的制度、社会因素得分远低于其他三个地区,经济得分也略低于其他,所以该区域城镇化质量综合情况较差。东亚东南亚以及西亚北非两区域在各项因素评分中差距不大,各有起伏,两地区综合得分整体水平比较接近,但跟中东欧区域的差距较大。
经济发展指标中排名靠前的国家有拉脱维亚0.6833、爱沙尼亚0.6211、保加利亚0.6052、俄罗斯0.5959、克罗地亚0.5881等;制度质量指标中排名靠前的国家有爱沙尼亚0.8872、塞浦路斯0.8512、捷克0.8321、立陶宛0.8058、波兰0.7924等;社会发展水平指标中排名靠前的国家拉脱维亚0.7941、波黑0.7767、立陶宛0.7745、斯洛文尼亚0.7728、捷克0.7668等。俄罗斯的城镇化质量综合排名在不同年份出现较大波动,经济发展指标波动较大,总体情况较好,但制度质量指标排名一直在低位徘徊。中国在所研究的国家中,社会发展、制度质量得分及排名情况相对较平稳,社会发展排名高于制度质量排名。前者排名情况基本维持在20名以内,后者的排名都在20名以后,并且有下降的趋势。经济水平排名波动较大,2000—2004年出现一个小幅下降的趋势,2004—2011排名逐渐上升,2012年出现大幅下滑,2013年排名又迅速回升,然后基本保持平稳。

3.5 发展速度与发展质量同步化分析

将“一带一路”沿线国家城镇化综合发展质量作为横坐标,用17年各样本国的人口城镇化率分别乘以各年份对应的时间权重然后加总得出城镇化率作为纵坐标,使用两者的平均值作为原点绘制散点图(图4),其描述了每个样本国城镇化率与总体发展质量的相对水平。由图可见,各国分别分布在4个象限中,第一象限为“高—高”型(HH),高速度、高质量,第二象限为“低—高”型(LH),低速度、高质量,第三象限为“低—低”型(LL),低速度、低质量,第四象限为“高—低”型(HL),高速度、低质量。
图4 “一带一路”沿线国家城镇化发展质量与城镇化率同步发展情况

Fig.4 The synchronization of urbanization quality and urbanization rate of countries along the Belt and Road

①质量同步型。在研究国家中,有35个国家城镇化率与综合发展质量相对同步。“高—高”型的20个国家,“低—低”型的有15个国家 。“高—高”型国家主要分布在中东欧区域内,共13个国家,西亚北非5个国家,东亚东南亚2个国家。该类型国家的经济发展水平相对较高,较高的经济发展水平不仅是城镇化发展速度的前提,也为城镇化质量的提升提供了必要支持。“低—低”型国家主要集中在中亚南亚区域内,该类型国家大多数经济水平得分较低,较低的经济水平不仅使城镇化发展速度处于较低水平,也同时拉低整体城镇化发展质量,但其中菲律宾主要原因在于社会发展因素。
②质量滞后性。属于这一类型的共有6个国家,即希腊、哈萨克斯坦、塞尔维亚、亚美尼亚、乌克兰和阿曼。希腊债务危机爆发以来,各项经济指标一直都在低位徘徊,脆弱的经济发展水平直接拉低本国的城镇化发展质量。塞尔维亚、亚美尼亚和阿曼的主要原因都在于经济发展水平,而哈萨克斯坦和乌克兰的原因主要在于制度质量以及社会发展水平。
③质量超前型。这一类型国家共有6个,即斯洛文尼亚、波黑、中国、印度尼西亚、泰国和不丹。本次研究是综合2000—2016年17年的发展情况,在研究早期中国的城镇化率水平偏低,相比研究样本的平均水平52.09%,中国只有35.88%,低于平均水平16.21%。但在研究期间中国的城镇化速度快速提高,到2013年已经达到平均水平,此后中国城镇化速度快速上升,现在已高于平均水平。

4 结论与启示

本文从经济水平、制度质量和社会发展三个方面构建“一带一路”沿线国家城镇化发展质量的综合指标体系,使用2000—2016年的面板数据动态衡量每个样本国家的城镇化质量,并分别从时间、空间的角度进行对比,得出结论如下:
①“一带一路”沿线国家的城镇化发展水平总体低于世界平均水平,部分国家仍处于城市化初级阶段,不同区域之间的城镇化质量存在一定差距,中东欧区域城镇化质量最高,该地区样本国的制度得分总体远高于其他三个地区,经济和社会因素得分略高于其他三个地区。中亚南亚区域的样本国城镇化质量相对较低,其中制度、社会因素得分远低于其他三个地区,经济得分也略低于其他。
②“一带一路”沿线国家的城镇化质量得分总体趋势相对稳定,虽然出现一些波动,但基本呈现持续上升的态势,说明整体水平在提升,并且差距逐渐缩小。城镇化率与综合发展质量的同步程度分析中,大部分国家都属于质量同步型,即高速度对应高质量,低速度对应低质量。
③中国的城镇化质量综合评分在所研究的样本国家中处于中上水平。其中经济因素得分最高,但由于制度因素得分较低,在一定程度上拉低了总体得分排名。在分析城镇化率与综合发展质量的同步程度过程中,发现中国属于质量超前型,即低速度、高质量,原因在于研究样本总体的城镇化质量偏低,并且中国城镇化速度在研究前期低于样本平均水平。
随着“一带一路”倡议的不断推进,沿线国家合作交流日益紧密,既顺应了全球治理体系变革的内在要求,也彰显了同舟共济、权责共担的命运共同体意识。由于城镇化发展质量存在明显的空间溢出效应,在城镇化建设过程中应以化解风险、增进合作、互利共赢为出发点,发挥政府的引导作用,同时需要充分发挥市场的主导作用,尤其需要不断拓展国家向西开放窗口的高度、广度和深度。沿线国家受地理、宗教、文化等因素影响,人文环境各具特色,大多数国家制度质量水平有待提高,在“一带一路”倡议推进过程中,需要秉承“互信、互利、平等、协商、尊重多样文明、谋求共同发展”和“团结互信、平等互利、包容互鉴、合作共赢”的原则,充分考虑各国的制度环境,创新人文合作方式。
城镇化质量的研究需要在科学把握城镇化发展质量内涵的基础上,进一步探求城镇化质量的发展规律以及驱动因素,进一步协调城镇化发展速度与发展质量的关系。改革开放以来中国城镇化建设取得巨大成就,城镇化水平已经超过世界平均水平,高质量的城镇化是中国未来城市建设的重要导向。可以预见的是,将来城镇化发展质量的内涵会越来越丰富,城市建设过程中,在综合考虑各方面因素的前提下,需要根据自身发展特点和发展水平,针对薄弱环节,因地制宜提升城镇化发展质量。
[1]
罗润东, 李超. 2017年中国经济学研究热点分析[J]. 经济学动态, 2018(4):103-121.

[2]
王云, 马丽, 刘毅. 城镇化研究进展与趋势——基于CiteSpace 和HistCite的图谱量化分析[J]. 地理科学进展, 2018, 37(2):239-254.

DOI

[3]
蔡继明. “一带一路”与新型城镇化的战略耦合[J]. 福建理论学习, 2016(1):4-9.

[4]
陈明星. “一带一路”与新型城镇化的融合发展[J]. 科技导报, 2018, 36(3):84-92.

[5]
高倩, 阿里木江·卡斯木. “一带一路”沿线之中国新疆—中亚—西亚城市空间扩张[J]. 经济地理, 2017, 37(5):51-57.

[6]
方创琳. 改革开放40年来中国城镇化与城市群取得的重要进展与展望[J]. 经济地理, 2018, 38(9):1-9.

DOI

[7]
陈明星, 陆大道, 张华. 中国城市化水平的综合测度及其动力因子分析[J]. 地理学报, 2009, 64(4):387-398.

[8]
方创琳, 王德利. 中国城市化发展质量的综合测度与提升路径[J]. 地理研究, 2011, 30(11):1 931-1 946.

[9]
魏后凯, 王业强, 苏红键, 等. 中国城镇化质量综合评价报告[J]. 经济研究参考, 2013(31):3-32.

[10]
蓝庆新, 刘昭洁, 彭一然. 中国新型城镇化质量评价指标体系构建及评价方法——基于2003—2014年31个省市的空间差异研究[J]. 南方经济, 2017(1):111-126.

[11]
熊湘辉, 徐璋勇. 中国新型城镇化水平及动力因素测度研究[J]. 数量经济技术经济研究, 2018, 35(2):44-63.

[12]
余江, 叶林. 中国新型城镇化发展水平的综合评价:构建、测度与比较[J]. 武汉大学学报:哲学社会科学版, 2018, 71(2):145-156.

[13]
Marc Antrop. Landscape change and the urbanization process in Europe[J]. Landscape and Urban Planning, 2004, 67(1):9-26.

[14]
Fuller richard A, Gaston kevin J. The scaling of green space coverage in European cities[J]. Biology Letters, 2009, 5(3):352-355.

DOI PMID

[15]
Du Danning. The causal relationship between land urbanization quality and economic growth:evidence from capital cities in China[J]. Quality & Quantity, 2016, 51(6):2 707-2 723.

[16]
Cui Xuegang, Fang Chuanglin, Liu Haimeng, et al. Assessing sustainability of urbanization by a coordinated development index for an Urbanization-Resources-Environment complex system:A case study of Jing-Jin-Ji region,China[J]. Ecological Indicators, 2019,96:383-391.

[17]
Fei Chen, Hiroyuki Kusaka, Robert Bornstein, et al. The integrated WRF/urban modelling system:development,evaluation,and applications to urban environmental problems[J]. International Journal of Climatology, 2011, 31(2):273-288.

[18]
Mcdonald R I, Green P P, Balk D, et al. Urban Growth,Climate Change,and Freshwater Availability[J]. Proceedings of the National Academy of Sciences, 2011, 108(15):6 312-6 317.

[19]
Palmer M A, Menninger H L, Bernhardt E. River restoration,habitat heterogeneity and biodiversity:a failure of theory or practice?[J]. Freshwater Biology, 2010, 55(Supplement s1):205-222.

[20]
Liu Haimeng, Fang Chuanglin, Zhang Xiaoling, et al. The effect of natural and anthropogenic factors on haze pollution in Chinese cities:A spatial econometrics approach[J]. Journal of Cleaner Production, 2017,165:323-333.

[21]
James C, Davis J. vernon henderson. Evidence on the political economy of the urbanization process[J]. Journal of Urban Economics, 2003, 53(1):98-125.

[22]
Ghani S E, Kanbur R. Urbanization and (In)Formalization[R]. Social Science Electronic Publishing, 2013.

[23]
North D C. Institutions Institutional Change and Economic Performance[M]. New York: Cambridge University Press,1990.

[24]
Julian Messina. Institutions and Service Employment:A Panel Study for OECD Countries[J]. LABOUR, 2005, 19(2):343-372.

[25]
邵军, 徐康宁. 制度质量、外资进入与增长效应:一个跨国的经验研究[J]. 世界经济, 2008(7):3-14.

[26]
谢孟军. 基于制度质量视角的我国出口贸易区位选择影响因素研究——扩展引力模型的面板数据实证检验[J]. 国际贸易问题, 2013(6):3-15.

[27]
辜胜阻, 李正友. 中国自下而上城镇化的制度分析[J]. 中国社会科学, 1998(2):60-70.

[28]
赵新平, 周一星. 改革以来中国城市化道路及城市化理论研究述评[J]. 中国社会科学, 2002(2):132-138.

[29]
王曦, 陈中飞. 中国城镇化水平的决定因素:基于国际经验[J]. 世界经济, 2015, 38(6):167-192.

[30]
Méon, Pierre-Guillaume, Sekkat K. Institutional quality and trade:which institutions?which trade?[J]. Economic Inquiry, 2010, 46(2):227-240.

[31]
Ojeaga P, George E, Alege P O, et al. International Trade,Do Institutions Matter?Evidence from Regional Studies[J]. Theoretical Economics Letters, 2014, 4(4):584-597.

[32]
Globerman S, Shapiro D. Global Foreign Direct Investment Flows:the Role of Governance Infrastructure[J]. World Development, 2002, 30(11):1 899-1 919.

[33]
潘镇. 制度质量、制度距离与双边贸易[J]. 中国工业经济, 2006(7):45-52.

[34]
马晓东, 何伦志. 融入全球价值链能促进本国产业结构升级吗——基于“一带一路”沿线国家数据的实证研究[J]. 国际贸易问题, 2018(7):95-107.

[35]
黄玮强, 姚爽, 郭亚军. 不完全指标偏好信息下的动态综合评价模型与应用[J]. 东北大学学报:自然科学版, 2011, 32(6):891-894,899.

文章导航

/